与急性伤口的有序线性愈合过程不同,糖尿病伤口常陷入无序且反复的炎症阶段,这种持续性炎症通常表现为局部炎症反应的反复发作以及组织修复的延迟,破坏了伤口的微环境,阻碍了组织的修复,导致愈合过程的严重延迟。因此,如何长期有效地调节异常的局部炎症微环境,并根据微环境的动态变化协调组织的生长与修复,成为糖尿病伤口治疗中的一大挑战。

图1. 糖尿病伤口敷料PCD的制备以及调节伤口微环境示意图
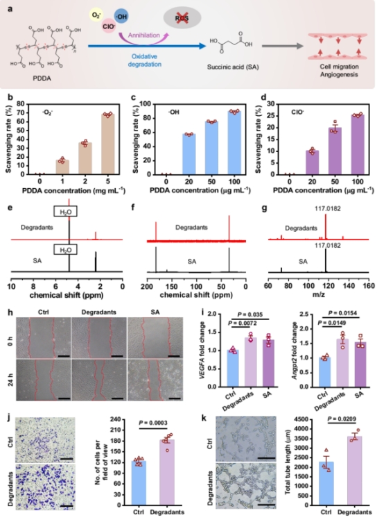
11月12日,williamhill英国生命学院罗亮教授团队报导了一种基于壳聚糖和可降解聚二炔材料聚-4,6-二亚炔癸二酸(poly(deca-4,6-diynedioic acid),PDDA)的双层敷料,旨在满足调节糖尿病微环境的复杂需求(图1)。研究团队通过研究PDDA的降解性能以及降解产物发现,PDDA可以高效清除多种活性氧(ROS),随后,对降解产物的成分进行分析,确认PDDA在生理相关ROS条件下的主要降解产物为琥珀酸,同时在细胞水平验证了降解产物对血管生成与细胞迁移的促进作用(图2)。

图2. PDDA清除多种活性氧并生成促增值降解产物
基于PDDA的特性,研究团队开发构建了具有止血,抗菌,长效抗炎,同时促进增殖的糖尿病伤口敷料PCD,并对不同伤口敷料的理化性质、生物功能、以及降解性能进行系统的研究,确认了PCD在降解过程中长效释放琥珀酸的性能(图3)。同时,还验证了PCD在糖尿病小鼠和糖尿病猪模型上良好的生物相容性和出色的治疗效果,探究了PCD清除ROS,调节微环境,并促进组织增殖的作用机制(图4)。展示了该调节微环境、促生长的伤口敷料在糖尿病伤口护理中的重要转化潜力。该工作以“A microenvironment-modulating dressing with proliferative degradants for the healing of diabetic wounds”为题发表在《Nature Communications》上。williamhill英国生命学院博士后程亮慧博士和硕士毕业生庄智勇为论文共同第一作者,罗亮、田斯丹和孟凡玲为论文通讯作者。该研究得到了国家自然科学基金(52325304, 21877042, 22077038)的资助。该工作发表后即被《Nature Reviews Materials》选为研究亮点(Research Highlight),并以“Helping diabetic wounds heal”为题配文报道推介。
论文链接: https://www.nature.com/articles/s41467-024-54075-7
报道链接:https://doi.org/10.1038/s41578-024-00758-y

图3. 伤口敷料的生物相关性能表征

图4. PCD促进糖尿病猪伤口愈合