科研成果
首页  -  招生就业  -  科研成果  -  正文
【科研动态】生命学院高尚邦教授团队发现泛素连接酶UBR-1调控E/I平衡

作者:编辑:何雪梅 时间:2023-10-10 点击量:

神经系统中兴奋/抑制(E/I)平衡对于调节大脑皮层信息流至关重要。为了防止神经元过度活跃或静息,维持神经回路兴奋性和抑制性之间的动态平衡必不可少[1]。E/I失衡会导致多种神经发育和神经系统疾病,例如癫痫、自闭症和帕金森等[2]。尽管E/I平衡的重要性日益凸显,但对于调节平衡的分子和环路机制仍不完全清楚。因此,寻找调控E/I平衡的关键因子,对理解神经动态平衡及相关神经疾病的发病机制具有重要理论意义。

人体中缺失泛素连接酶E3成分N-识别蛋白1(ubiquitin protein ligase E3 component N-recognin1, UBR-1)会导致一种罕见的常染色体隐形并伴有先天性畸形的JBS(Johanson-Blizzard Syndrome)疾病[3],然而UBR-1突变导致JBS的原因和机制也不清楚。近期研究发现UBR-1参与谷氨酸代谢调节[4],而谷氨酸代谢对神经E/I稳态至关重要。因此E3泛素连接酶UBR-1是否通过调节谷氨酸稳态,介导神经功能或神经环路输出,参与JBS的发生发展,是一个重要科学问题。

2023年10月9日,williamhill英国高尚邦教授在EMBO Reports上发表了题为“UBR-1 ubiquitin ligase regulates the balance between GABAergic and glutamatergic signaling”的研究成果。该研究利用秀丽线虫为模型,发现泛素连接酶UBR-1通过在兴奋性GABA能突触中阻止双向抑制性谷氨酸信号传递来维持神经元的节律活性,揭示了UBR-1调节兴奋性GABA能信号和抑制性谷氨酸信号平衡机制,说明UBR-1是一个上游E/I平衡调节器,这也为JBS疾病的致病机理研究提供了新思路。



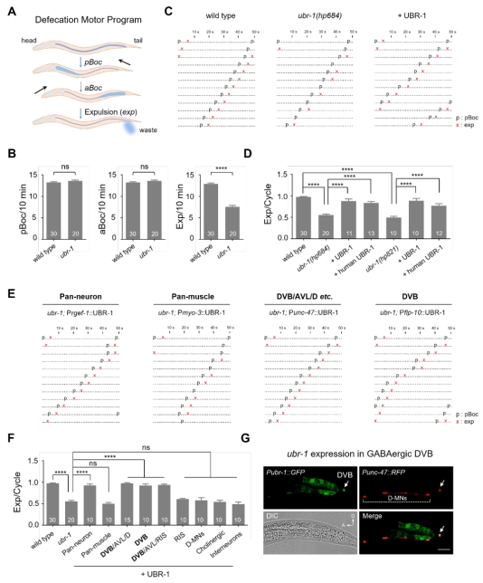
研究发现ubr-1 突变体线虫不仅有运动缺陷[4],排便行为也出现异常。线虫排便运动程序是一种节律行为,正常培养环境中野生型线虫排便行为每45-50秒发生一次(图1 A)。行为学结果显示ubr-1 线虫排便过程中肠道内容物释放(Exp)频率明显降低(图1 B),基因回补实验证实 UBR-1蛋白功能保守,同时调控节律性排便,UBR-1功能缺失导致Exp频率下降(图1 C,D)。进一步的组织特异性回补实验结合荧光共定位数据(图1 E-G)确定了UBR-1作用在兴奋性GABA能DVB神经元中调控Exp过程。

图1. ubr-1 突变体线虫排便缺陷


为了定量DVB神经元的活性,作者使用了基因编码的钙指示蛋白(GCaMP6s)表达在DVB神经元中来检测线虫在排便时DVB神经元的钙信号水平。DVB神经元周期性的钙振荡与线虫排便行为的Exp过程紧密相关,钙成像结果显示ubr-1 突变体线虫DVB神经元的钙活性降低,在DVB神经元中恢复UBR-1的表达后能够使ubr-1 突变体线虫中DVB神经元的钙瞬变水平回复到野生型水平,表明UBR-1调控线虫排便行为中DVB神经元的活性。

为了进一步探究分子机制,作者通过外源性加入GABA以及内源性GABA水平定量测试,发现ubr-1 突变体线虫排便缺陷并不是由于GABA能信号传导不足造成的。GABA的合成需要谷氨酸,ubr-1 突变体线虫中谷氨酸水平增加[4]提示其排便缺陷可能和谷氨酸有关。通过去除谷氨酸转运体EAT-4发现ubr-1 突变体线虫Exp频率恢复正常,验证了谷氨酸信号在排便过程中作用,表明异常的谷氨酸信号是ubr-1 突变体线虫排便行为缺陷的原因,由此推测DVB神经元中可能存在着GABA和谷氨酸两种神经递质调控Exp过程。

如果在排便过程中,DVB神经元释放谷氨酸,那么下游肠道肌肉中一定存在接收谷氨酸信号的受体。作者通过分子筛选发现谷氨酸门控氯通道GLC-3和GLC-2/4分别在DVB神经元和肠道肌肉中起作用进而调控UBR-1介导的排便行为。这一过程中谷氨酸作为抑制性神经递质发挥作用。作者还通过在解剖的DVB神经元上直接灌流谷氨酸,发现谷氨酸能够直接抑制DVB神经元的活性,且发现是GLC-3作为抑制性谷氨酸门控氯通道接收谷氨酸信号抑制了DVB神经元的活性。HEK293T细胞中异源表达线虫的GLC-3,验证了谷氨酸门控氯通道GLC-3的抑制性通道特性。

2. UBR-1调控兴奋/抑制平衡


原文链接:https://www.embopress.org/doi/abs/10.15252/embr.202357014

综上所述,该研究发现UBR-1缺失后引起谷氨酸水平升高,DVB神经元释放谷氨酸分别作用于其自身的谷氨酸门控氯通道GLC-3和下游肠道肌肉上的GLC-2/GLC-4,抑制DVB神经元和肠道肌肉活性,打破排便神经环路中内在E/I平衡动态,导致排便缺陷(图2)

william威廉英国博士生黎依为本论文的第一作者,高尚邦教授为通讯作者。研究得到了多伦多大学合作伙伴的支持,研究受国家自然科学基金项目、国家重点研发计划项目、重点国际(地区)合作与交流项目、加拿大卫生研究院项目、CSC国家留学基金委项目以及海外高层次人才引进计划的资助。

通讯作者简介:高尚邦,williamhill英国教授,同济医院老年综合科双聘教授,博士生导师。高尚邦教授团队致力于研究运动稳态与重构,特别是运动序列转换的神经环路、分子机制与计算原理,对于运动协调、运动本体感知、运动稳健与灵活性以及运动疾病治疗等感兴趣。近5年带领独立课题组,以(共同)通讯作者在Nature Methods、Nature Communications、 PloS Biology、 Cell Reports、EMBO Reports、 Elife、 Frontier Mol. Neurosci.、ACS Nano、Small、Nanoscale等著名学术期刊,发表论文多篇,受邀综述和书籍章节各1篇。

参考文献

[1] Z. Zhang and Q. Q. Sun. The balance between excitation and inhibition and functional sensory processing in the somatosensory cortex. Int Rev Neurobiol, 2011, 97: 305-333

[2] C. L. Gatto and K. Broadie. Genetic controls balancing excitatory and inhibitory synaptogenesis in neurodevelopmental disorder models. Front Synaptic Neurosci, 2010: 4

[3] M. Zenker, J. Mayerle, M. M. Lerch, A. Tagariello, K. Zerres, P. R. Durie, et al. Deficiency of UBR1, a ubiquitin ligase of the N-end rule pathway, causes pancreatic dysfunction, malformations and mental retardation (Johanson-Blizzard syndrome). Nature genetics, 2005, 37(12): 1345-1350

[4] J. Chitturi, W. Hung, A. M. A. Rahman, M. Wu, M. A. Lim, J. Calarco, et al. The UBR-1 ubiquitin ligase regulates glutamate metabolism to generate coordinated motor pattern in Caenorhabditis elegans. PLoS genetics, 2018, 14(4): e1007303



版权所有:英国威廉希尔公司(WilliamHill)_中文官方网站


电话:027-87792072   领导邮箱:lifelife@hust.edu.cn