科研进展

当前位置: 首页  >  科学研究  >  正文

【科研动态】马聪团队/杨祥良团队在肿瘤外泌体分泌机制领域取得新进展

时间:2023-09-14     浏览次数:

2023年9月13日,william威廉英国马聪团队和杨祥良团队在国际细胞外囊泡学会(ISEV)官方权威期刊《Journal of Extracellular Vesicles》上发表题为“Identification of the SNARE complex that mediates the fusion of multivesicular bodies with the plasma membrane in exosome secretion”的研究论文。

作为细胞外囊泡的亚型之一,外泌体通过多囊泡体(MVBs)与细胞膜(PM)融合被释放到细胞外,介导细胞间交流,广泛参与调控体内各项生理和病理过程。肿瘤细胞分泌的外泌体参与肿瘤发生和演变的多个过程如肿瘤生长、转移、耐药、免疫逃逸等,其对于肿瘤的发生发展具有重要促进作用。然而,目前肿瘤外泌体分泌的机制尚不清楚。

该研究以人乳腺癌细胞为研究模型,利用全内反射成像(TIRF)、激光共聚焦成像(Confocal)和荧光寿命成像(FLIM)多项成像技术对介导肿瘤外泌体分泌的SNARE蛋白进行系统筛选(图1),通过在细胞内分别敲除筛选得到的相关SNARE蛋白基因后定量分析外泌体分泌水平变化,发现Syntaxin-4, SNAP-23和VAMP-7对于乳腺癌细胞外泌体的正常释放至关重要。

图1 全内反射成像(A)和荧光寿命成像(B)示意图

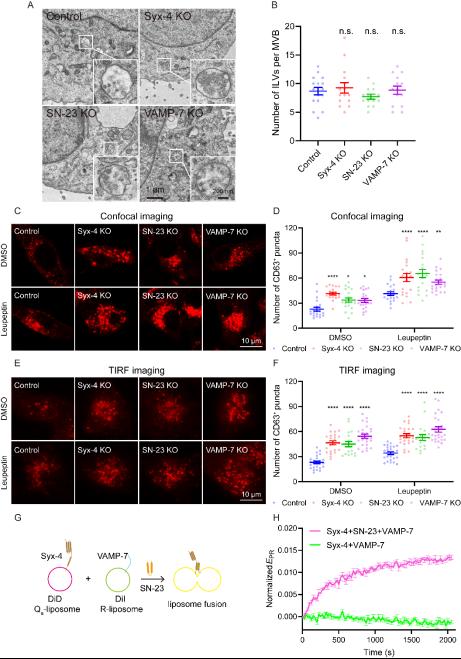
接下来,本研究综合透射电镜、荧光成像、脂质体融合等多项技术手段,从细胞和分子水平确定Syntaxin-4, SNAP-23和VAMP-7均不参与MVB形成和转运等分泌前期步骤,其组成的SNARE复合体特异性驱动MVB与PM融合,完成外泌体分泌的最后步骤(图2)。同时,本研究在人宫颈癌和黑色素瘤细胞内验证了Syntaxin-4, SNAP-23和VAMP-7在外泌体分泌功能中的保守性。

图2 Syntaxin-4, SNAP-23和VAMP-7组成的SNARE复合体特异性驱动MVB与PM融合

最后,本研究通过建立小鼠乳腺癌原位模型和转移模型,发现通过敲除VAMP-7来阻断肿瘤外泌体分泌可显著抑制肿瘤生长和转移(图3,4),展示了介导肿瘤外泌体分泌的SNARE蛋白作为肿瘤治疗干预靶点的巨大潜力。

本研究深化了对肿瘤外泌体分泌机制的了解,对于精确调控肿瘤细胞外泌体释放进而有效调干预肿瘤病理过程具有重要意义。

图3  VAMP-7敲除显著抑制肿瘤生长和转移

图4 Syntaxin-4/SNAP-23/VAMP-7 SNARE复合体介导MVB与PM融合以及VAMP-7敲除抑制肿瘤生长和转移

william威廉英国博士生刘楚琦和刘德祥为论文共同第一作者。william威廉英国马聪教授,杨祥良教授和甘璐教授共同指导了该项研究。该研究得到了国家科技重大专项,国家自然科学基金等项目的资助。

原文链接:https://doi.org/10.1002/jev2.12356